宁德时代,打出“组合拳”
此前在1月13日,宁德时代连续打出“千亿长单”与“战略入股”的组合拳。
其一,与正极材料企业容百科技锁定了未来五年、价值超1200亿元的磷酸铁锂供应;其二,拟出资31.75亿元对富临精工战略投资,交易完成后将成为持股超过5%的重要股东,并同步签下不低于300万吨的磷酸铁锂产品采购协议。
随着磷酸铁锂行业热度持续攀升,“宁王”正在为更长时间的竞争,筑起一道难以逾越的供应链护城河。
左手千亿元大单,右手战略入股
当产业龙头挥出战略“重拳”之时,整个产业链都会感受到震动。宁德时代上述“一签一投”的组合策略,正在为动力电池竞争划定了新的格局。
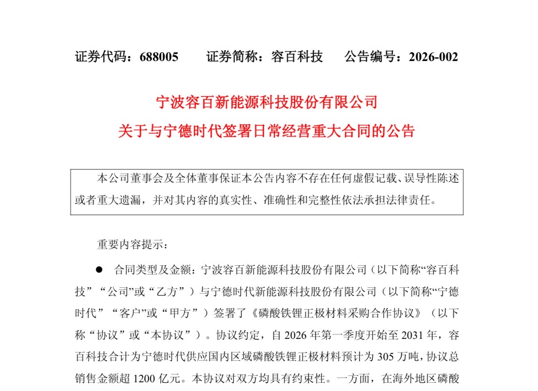
1月13日,容百科技发布公告,宣布与宁德时代签署了《磷酸铁锂正极材料采购合作协议》。这份协议被业内称为“史上最大规模的磷酸铁锂采购协议”。该协议约定,自2026年第一季度开始至2031年,容百科技合计为宁德时代供应国内区域磷酸铁锂正极材料预计为305万吨,协议总销售金额超1200亿元。此次磷酸铁锂材料采购协议具有明确的约束性,也是双方继2025年11月份钠离子电池正极材料战略合作后的又一重要布局。
图片来源:容百科技公告截图
值得注意的是,这份“超级订单”已引起了监管关注。1月14日,容百科技在披露此次千亿大单后,遭到交易所连夜问询,公司股票全天停牌。
值得注意的是,容百科技原本以三元材料闻名业界。2025年上半年,公司三元材料销量达5万吨。随着磷酸铁锂对三元材料形成碾压式冲击,这家正极材料巨头毅然选择“变道”。
2025年,容百科技宣布正式进入磷酸铁锂领域,采用全新生产工艺切入该赛道,并已启动波兰产线建设等海外布局,并通过并购贵州新仁快速获得了年产6万吨磷酸铁锂的产能基础。
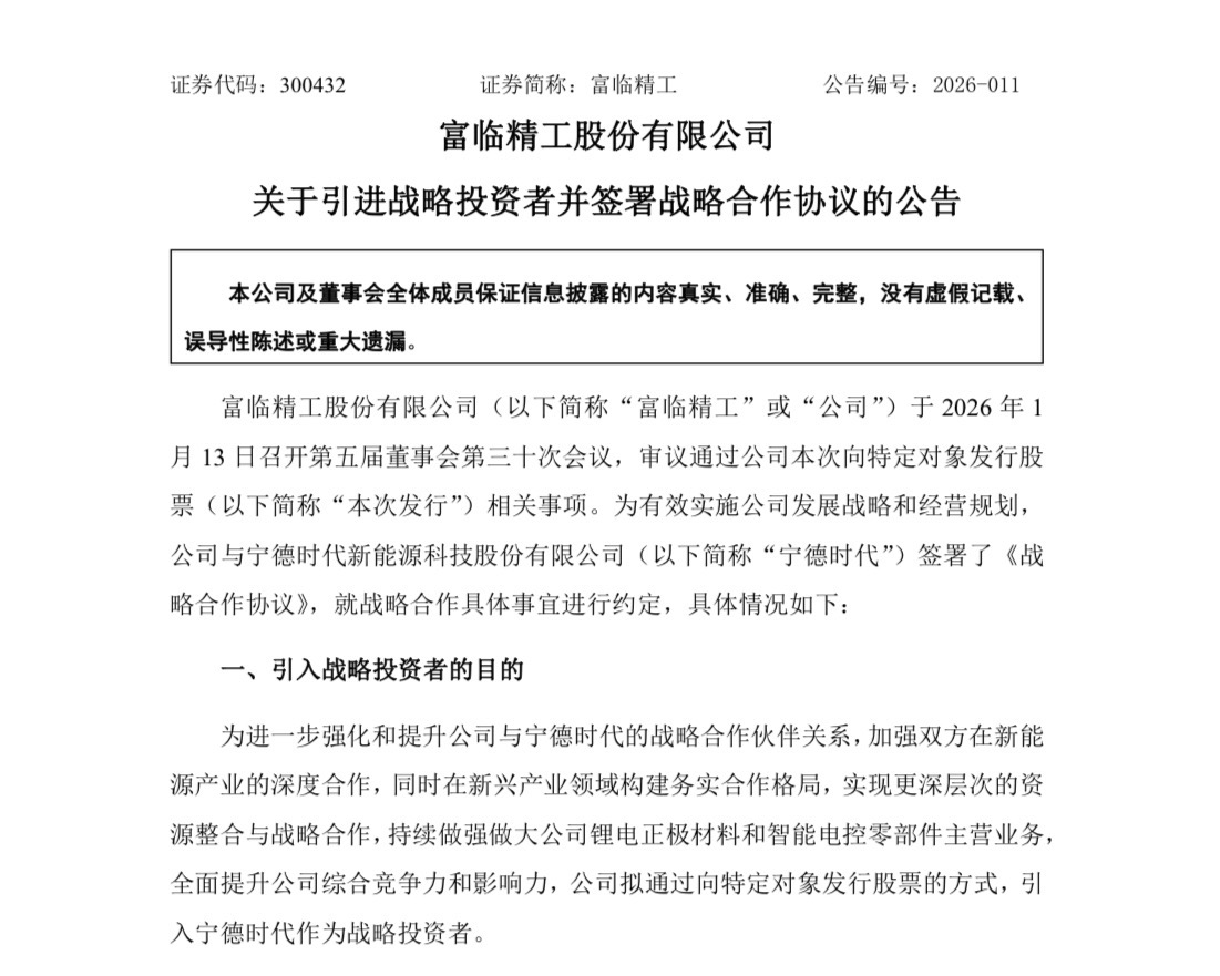
几乎在同一时间,宁德时代的另一项战略投资浮出水面。1月13日晚间,富临精工公告称,拟通过向特定对象发行股票的方式,引入宁德时代作为战略投资者。宁德时代将以13.62元/股的价格认购2.33亿股,投资31.75亿元,交易完成后持股比例将超过5%。
图片来源:富临精工公告截图
这不仅仅是一次财务投资。根据双方签署的《战略合作协议》,未来三年,宁德时代将向富临精工采购磷酸铁锂产品不低于300万吨。富临精工表示,募集资金将主要用于年产50万吨高端储能用磷酸铁锂项目等新能源相关产能建设。
两项交易叠加,宁德时代锁定了超过600万吨的磷酸铁锂正极材料供应。这不仅是单纯的采购行为,更是通过“订单绑定+资本纽带”的双重手段,深度介入上游核心材料供应链的战略布局。
“组合拳”影响深远
宁德时代此次打出“组合拳”,正在下一盘影响深远的战略棋局。从短期成本控制到长期格局重塑,其影响将逐级传导至整个新能源产业链。
在成本控制方面,行业分析指出,通过锁定上游资源,宁德时代预计可降低磷酸铁锂电池成本约8-10%。在当前激烈的价格竞争环境中,这一成本优势将成为其维持盈利能力的关键护城河。
在供应链安全维度,长达五年的供应协议为宁德时代的产能扩张计划提供了坚实的原材料保障。特别是在全球地缘政治不确定性增加的背景下,掌握国内优质产能意味着更强的抗风险能力。
在技术协同层面,与富临精工的合作不仅限于正极材料,还涉及新能源汽车电驱动系统、机器人关节、智能底盘、低空飞行器动力系统等多个前沿领域。
对行业而言,有行业人士预测,宁德时代与容百科技的交易,将推动磷酸铁锂行业集中度从当前的68%提升至80%以上。中小型正极材料厂商面临巨大压力,行业洗牌进程可能加快。
图片来源:宁德时代
事实上,宁德时代以千亿订单规模公开押注磷酸铁锂,将极大地巩固该路线在动力电池和储能领域的主流地位,对于三元材料厂商而言,必须寻找新的差异化生存空间。
这场布局也伴随着风险与挑战。长期巨额订单锁定了价格,但也可能限制宁德时代在未来原材料价格下行时的灵活性。过度集中的供应链,在获得稳定性的同时,也可能降低应对单一供应商突发风险的弹性。此外,监管机构的关注,也提示了合规层面的复杂性。
整体来看,宁德时代已经为下一阶段的竞争储备了充足的“粮草”。这场始于原材料端的布局,最终影响的或许是全球电动车市场的成本结构、技术走向和竞争格局。
